Friday March 2026

হটলাইন

সেবা এবং ধাপ

নং শিরোনাম সেবার ধাপ কার্যকলাপ
  
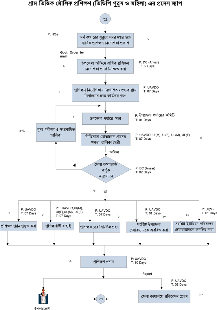
গ্রামভিত্তিক মৌলিক প্রশিক্ষণ সেবা দেখুন
জরুরী প্রয়োজনে নির্াহী আদেশে আনসার অঙ্গীভুতকরণ দেখুন
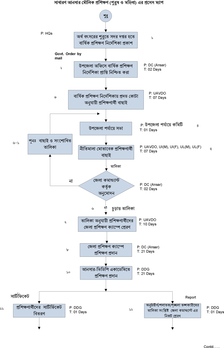
মৌলিক প্রশিক্ষণ দেখুন
আনসার ও ভিডিপি উন্নয়ন ক্ষদ্র ঋণ প্রকল্প দেখুন
প্রশিক্ষণ দেখুন
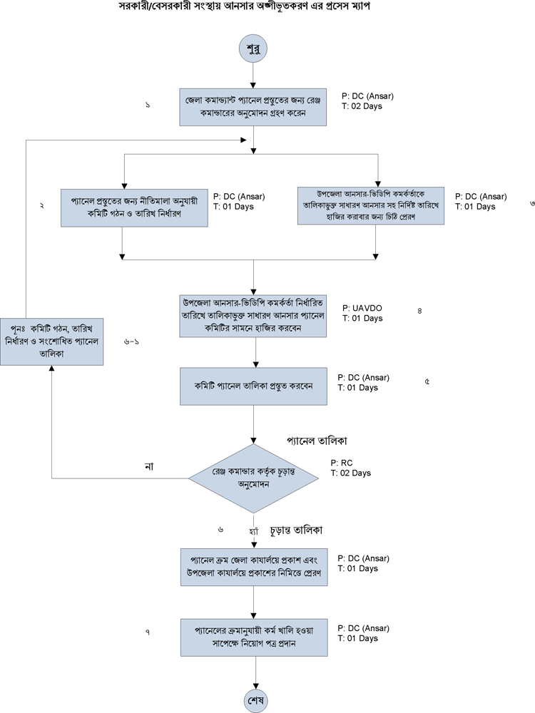
সরকারী বেসরকারী সংস্থায় অঙ্গীভূত প্রসেস ম্যাপ দেখুন
দেখছেন ১ থেকে ৬ পর্যন্ত, মোট ৬ এন্ট্রি

এক্সেসিবিলিটি

স্ক্রিন রিডার ডাউনলোড করুন